热门搜索产品:
充电器通过变压器、整流、滤波、稳压等步骤,将220V交流电转换为5V直流电,实现高效、安全的充电。
你有没有想过,一个小小的充电器,凭什么能把墙上的220V交流电,变成手机、蓝牙耳机能“吃得下”的低电压直流电?
它看起来只是一个方块,插上就能用;但在它的外壳里,其实发生着一连串严谨又精密的电能“转运”。
今天就把这条路径拆开讲清楚:从交流电进来,到直流电出去,中间到底经历了什么;为什么同样写着“快充”,体验却差很多;以及氮化镓、快充协议、UFCS 2.0这些词,究竟对应了哪一段“工作原理”。


把充电器理解成一个“翻译官”,它的核心任务可以归为三件事:
把220V交流电转换成直流电
把电压变换到设备需要的档位(常见基础为5V,快充可更高)
让输出更稳定、更安全(滤波、稳压、保护)
所以你看到的“充电器电源”,本质上就是一个为低电压设备(蓝牙耳机、手机等)提供电能补充的外部电源装置:把220V交流电转换为5V直流电,实现充电。
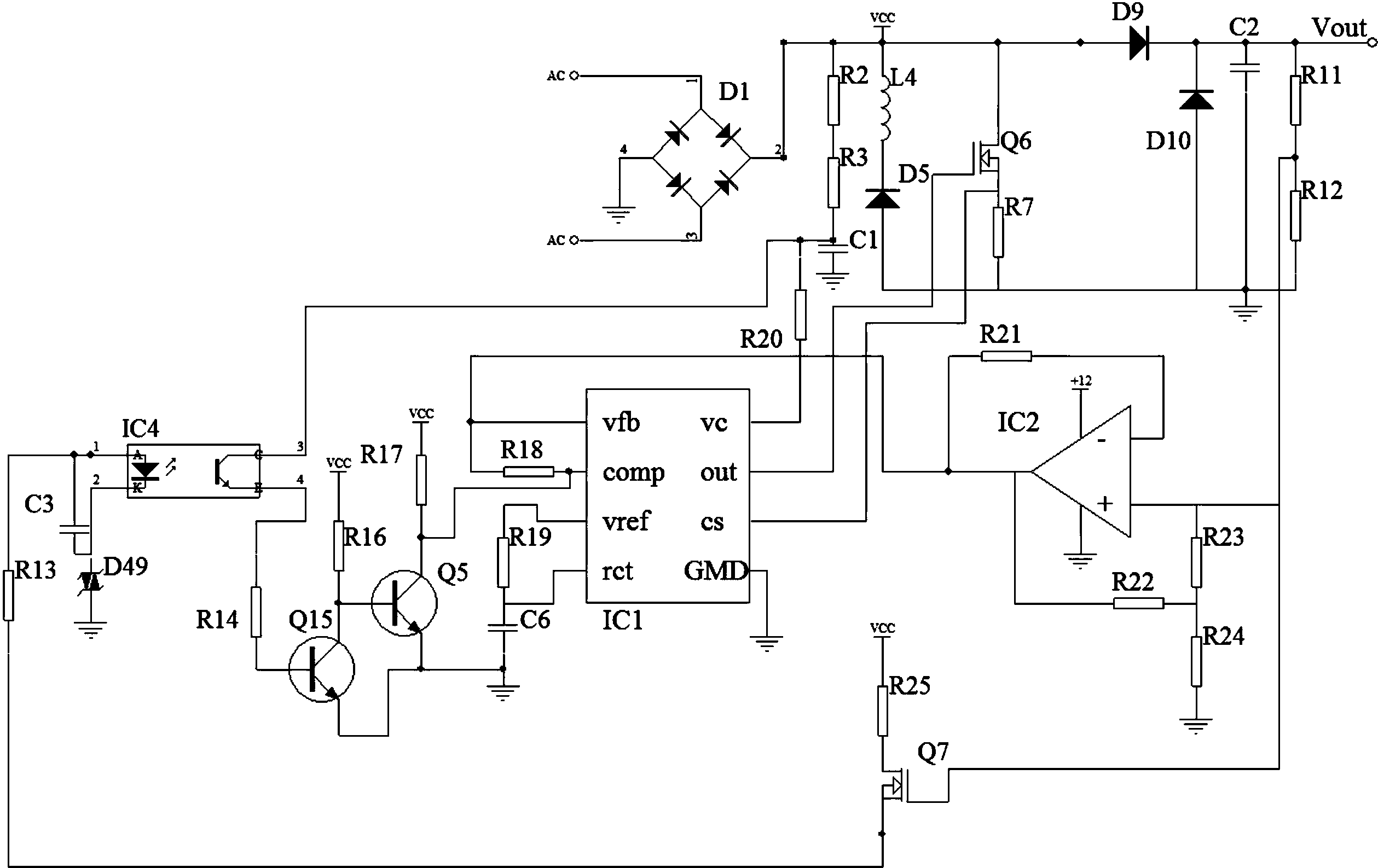
它的典型结构包含:插头、变压器、整流电路、滤波电路、稳压电路。别被这些词吓到,接下来按流程一环一环走。
墙上的电是220V交流电,直接给手机等于“硬灌”,不仅不可能充电,还可能直接损坏设备。
因此,充电器的第一步就是电压变换,并且要做到电气隔离:让高压侧与低压侧安全分开。
现代主流充电器多采用开关电源技术:利用高频开关和变压器实现高效、小体积的转换与电气隔离。
你可以把它理解为:不再靠笨重的低频方式“慢慢变”,而是用高频开关“快速切换”,再通过变压器完成能量传递,效率更高,体积也更小。
这也是为什么“同功率”下,有的充电器巨大,有的却能做得很轻薄。
电压变小了还不够,因为手机要的是直流电。
交流电的方向不断变化,要想让电池“吃得舒服”,必须把它变成单方向的电流。
这一步叫整流,常见实现方式是用整流桥、二极管等元器件,把交流电转换成脉动直流电。
注意,是“脉动直流”,它还不够平滑,会有波纹和起伏。
你以为电已经“直”了,其实只是刚刚被掰成大致同向,离真正稳定输出还差两步。
整流后的电依然不够“干净”,波动太大会让设备充电不稳定,甚至发热、掉速。
所以需要滤波电路,把脉动直流变得更平滑。
滤波的意义,通俗点说就是:让电“更像一条平稳的河”,而不是忽高忽低的浪。
这一步做得好,输出会更稳定,体验也更好——尤其是在高功率快充时,稳定性就等于可靠性。
滤波之后,还要稳压。因为负载变化、输入波动、温度变化,都会影响最终输出。
稳压电路的作用,是把输出“钉”在一个可控范围内。
参考材料给出一个非常关键的基础指标:充电器电源的基础输出电压统一为5V,允许±5%的合理浮动区间(4.75V–5.25V)。
这就是为什么你用普通充电器时,常见都是5V输出。
但快充又是另一套逻辑:支持快充的充电器,会通过握手协议动态提升到更高电压档位,例如9V、12V、15V、20V,甚至PD 3.1扩展到28V、36V、48V等。
这里有个容易被忽略的点:高电压并不是全程开着,而是“仅在电池低电量阶段短时启用”。
也就是说,快充并不是一直猛冲,而是按电池充电曲线分阶段执行——恒流、恒压、涓流等阶段,既要快,也要安全。
很多人以为快充就是“充电器更大功率”。
但从工作原理上讲,快充更像是:充电器和设备先“谈判”,谈好再输出。
材料中明确指出:智能充电控制包含协议握手、动态电压调节以及多阶段充电。
充电器会通过数据线与设备进行数字通讯,协商电压电流档位,然后调整输出。
因此快充协议决定了“你能不能谈拢”。协议主要分两类:
通用协议:USB PD、QC等
私有协议:VOOC、SCP等
当协议碎片化严重时,就会出现一个很现实的问题:明明你买的是“快充头”,给另一个品牌手机却只能慢充——不是充电器不行,是双方没有达成一致的输出档位。
为了解决互配快充不兼容,材料提到由中国信通院、华为、OPPO、vivo、小米等牵头制定了UFCS(融合快充)标准。
而在2025年发布的UFCS 2.0标准,实现了40W无鉴权互通功率,并计划引入反向充电等特性,同时具备动态功率调节功能。
把它翻译成用户能听懂的一句话:
你不必因为换手机品牌,就重新换一套“充电生态”;同一套设备之间更容易实现功率互通,并且输出还能“看情况”动态调节。
这不是单纯的“参数进步”,而是充电器工作原理里“通信协商”这一段在标准化,最终会直接影响你的日常体验。
再回到硬件层面:为什么同样65W,有的像砖头,有的薄得像卡片?
材料给出了关键解释:氮化镓作为第三代半导体材料,具有耐高温、耐高压和高频开关特性,能提升充电器的转换效率与功率密度,实现小体积、大功率。
采用氮化镓技术的充电器,效率可提升至95%以上,体积较同类硅基产品缩小40%。
这里最值得抓住的词就是“高频开关”。
开关频率越高,变压器等磁性元件可以做得更小;损耗控制得更好,效率就更高,于是充电器就能在更小体积里输出更大功率。
材料还提到一个行业规律:“力驰定律”——商用氮化镓快速充电器的输出功率平均每12个月增加约50%。
这解释了为什么你会明显感觉到近几年充电器功率密度提升得很快:不是突然灵光一闪,而是材料、器件与方案在持续迭代。
当充电器越做越小、功率越做越大,安全就变成基本盘。
材料里列出常见多重保护电路:过压保护(OVP)、过流保护(OCP)、过温保护(OTP)、短路保护(SCP)等。
还有一个容易被忽略的点:结构安全。
部分产品会在壳体四角设置护角组件,用来吸收跌落冲击,降低内部元件损坏风险。
你可以把它理解为:
电路保护负责“电异常”,护角组件更像是在防“人异常”——比如不小心摔了、挤压了、跌落了。对高功率密度设备来说,机械冲击也可能引发焊点松动、器件受损,最终表现为发热异常、间歇性断充等问题。
把这趟“交流到直流”的旅程看明白,选购就不会只盯着一个数字。
你真正该关心的,其实是三件事:
它能否稳定完成“变压—整流—滤波—稳压”这条链条
它与设备能否通过协议握手协商到合适的电压电流档位(如USB PD、UFCS等)
它是否在高功率密度下仍具备完善保护机制与可靠结构设计(多重保护电路、护角等)
充电器的进化,从来不是“越贵越快”这么简单,而是效率、体积、兼容性、可靠性四条线一起拉扯出来的结果。
一个小方块的内部,藏着一套完整的电能转换系统:把高压交流变成低压直流,再通过协议沟通、动态调节、多阶段充电,把“快”与“安全”平衡在一起。
你平时插下充电头的那一刻,其实是一套复杂流程在自动启动。
你平时最在意充电器的哪一点——体积、发热、兼容性,还是快充速度?欢迎在评论区聊聊你遇到过的“快充翻车”场景。
上一篇:智能充电器是如何工作的
下一篇:没有了
扫一扫 关注微信
打开手机网站